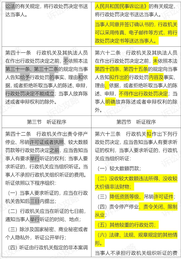
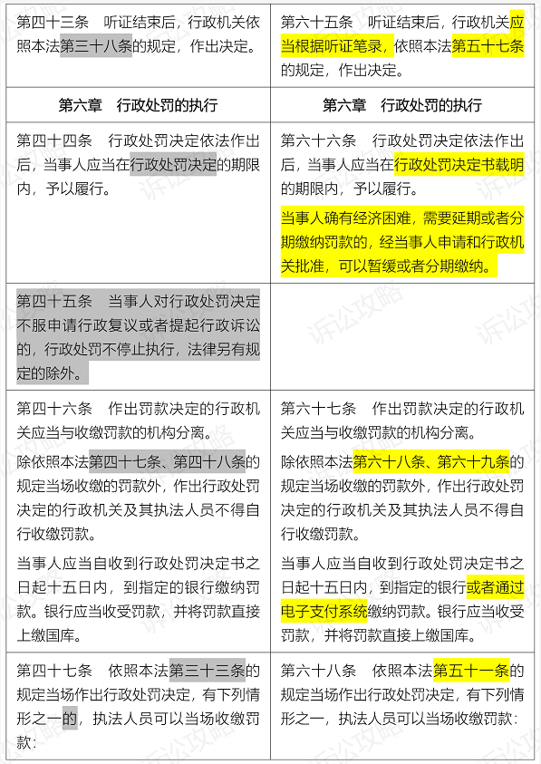
歷經三次審議,新行政處罰法來了!
1月22日,十三屆全國人大常委會第二十五次會議表決通過新修訂的行政處罰法。
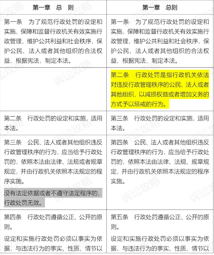
新法明確,違法行為涉及公民生命健康安全、金融安全且有危害后果的,追責期限延長至五年。
這部新修訂的法律將于2021年7月15日起施行。
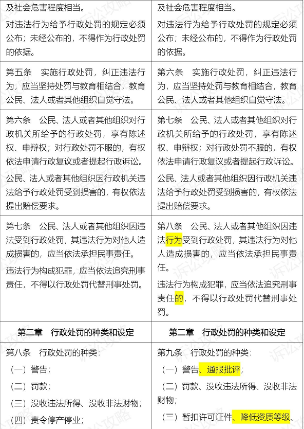
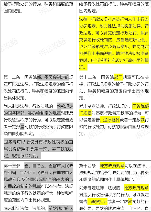
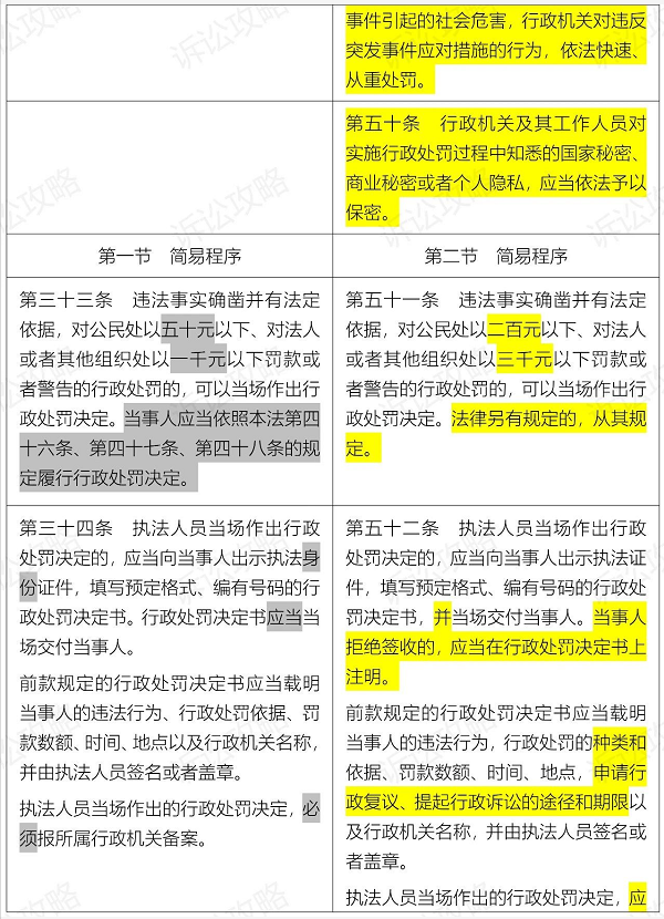
2021年1月22日,十三屆全國人大常委會第二十五次會議通過了行政處罰法修訂草案。會后,全國人大常委會辦公廳舉辦新聞發布會,全國人大常委會法工委行政法室主任袁杰、司法部行政執法協調監督局局長趙振華就新修訂的行政處罰法答記者問。就新修訂的行政處罰法,袁杰介紹,修訂行政處罰法是要把黨的十八大以來全面依法治國、深化行政執法領域改革的重要成果落實在法律中。此次修訂最大的亮點就是貫徹黨中央重大改革決策部署,推動行政處罰制度進步。比如,增加了綜合行政執法制度的規定;增加了行政處罰權下放到鄉鎮街道的規定,推動執法重心下移;將行政執法“三項制度”納入到行政處罰法中;適當擴大行政處罰設定權限;完善行刑銜接制度;完善程序規定,推進嚴格規范公正文明執法,保障執法既有力度又有溫度,保障當事人合法權益;適應新形勢發展,對非現場執法進一步規范;補充行政處罰種類,引入行為罰、資格罰等方面的行政處罰種類;要求違法所得除依法退賠外予以沒收;延長涉及公民生命健康安全、金融安全且有危害后果的違法行為的追責期限。趙振華介紹,行政處罰法自1996年頒布施行以來,發揮了重要作用。各級行政機關認真貫徹實施行政處罰法的各項規定,不斷細化制度,規范程序,創新機制,嚴格責任,取得了積極成效。這次新修訂的行政處罰法,堅持問題導向,總結改革經驗,進一步完善了行政處罰制度,為各級行政執法機關嚴格依法行政提供了充分的法律依據,也是對行政執法工作的更高要求。貫徹落實行政處罰法,是各級行政機關的重要職責。司法部作為統籌協調、指導監督各地區、各部門行政執法工作的主管部門,將積極采取措施,大力推動新修訂的行政處罰法的貫徹落實。一是加強學習宣傳。將學習行政處罰法納入行政執法人員和執法監督人員培訓體系,作為2021年培訓的重點內容。同時,按照“誰執法誰普法”的要求,推動行政執法機關通過各種形式對行政處罰法進行廣泛宣傳,推進執法人員學法用法,指導行政執法人員正確理解、正確適用行政處罰法,也讓人民群眾知道行政處罰法,了解行政處罰法,運用行政處罰法維護自身合法權益,自覺守法。二是加強制度建設。各級行政機關要組織開展規章、規范性文件的清理,及時修改或廢止與新修訂的行政處罰法規定相抵觸的有關規定。進一步加強法規規章和規范性文件備案審查工作,及時糾正違反行政處罰法的問題。嚴格規范性文件制定的監督管理,全面落實合法性審核機制,嚴格執行行政執法公示制度、執法全過程記錄制度和重大執法決定法制審核制度,確保有關文件和執法活動符合行政處罰法的規定。同時,各地區、各部門要結合實際,研究制定落實有關行政處罰制度的配套規定,健全制度,完善機制,嚴肅責任。三是加強指導監督。為了推動各地區、各部門貫徹實施好新修訂的行政處罰法,司法部將會同有關部門起草關于貫徹實施新修訂的行政處罰法的意見,按照規定程序報批后印發。該意見擬在進一步規范行政處罰行為、嚴格行政處罰程序、推行免罰清單制度、明確規章設定行政處罰的要求、加強行政執法隊伍建設、強化行政處罰行為監督等方面提出具體工作部署和要求。地方各級司法行政部門作為本地區統籌協調、指導監督行政執法工作的主管部門,要切實履行職責,做好新修訂的行政處罰法有關學習宣傳、貫徹落實的組織推動和指導監督工作,切實提升本地區行政執法水平。

























